Para ayudarnos a mejorar, si quiere puede trasladarnos sus sugerencias al respecto. Dispone de dos modalidades:
- Mediante el trámite "Quejas y sugerencias" a través del siguiente enlace (requiere autenticación).
- Mediante un comentario en este espacio (nos servirá para tenerlo en cuanta, aunque en este caso no tendrá respuesta).
* El mensaje no puede superar los 1000 carácteres
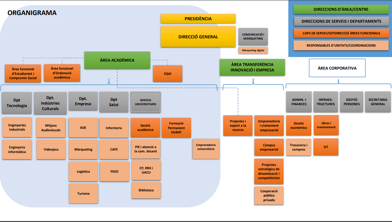
Organigrama 2023