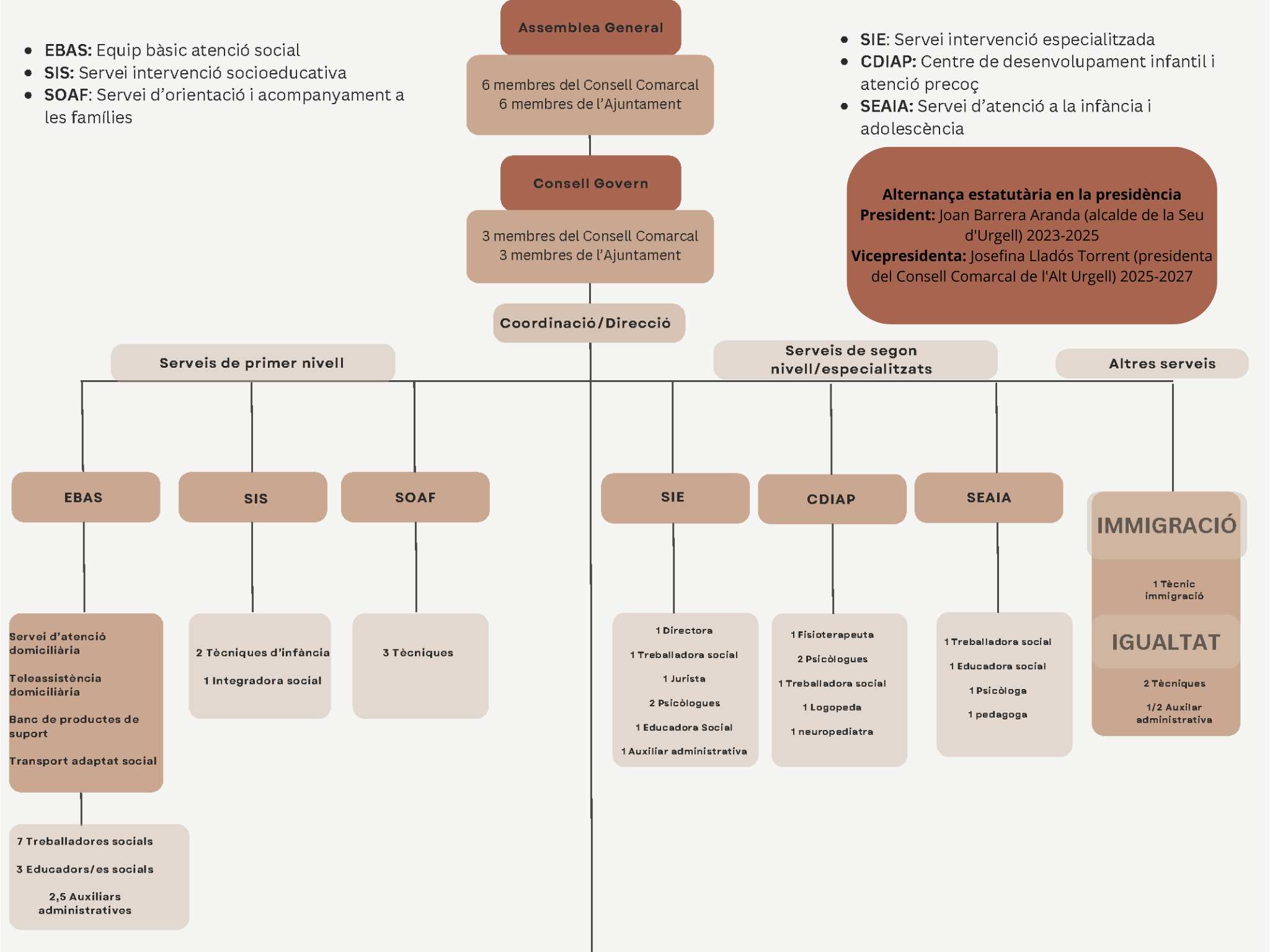
¿Cuál es la estructura de este ente y quiénes son sus responsables? Conoce cómo se organiza y cuál es la información más relevante sobre aquéllos que la dirigen.

Organigrama del Consorci d'Atenció a les Persones de Alt Urgell