Para ayudarnos a mejorar, si quiere puede trasladarnos sus sugerencias al respecto, sin respuesta de la administración, en el siguiente campo de texto
* El mensaje no puede superar los 1000 carácteres
¿Cuál es la estructura de este ente y quiénes son sus responsables? Conoce cómo se organiza y cuál es la información más relevante sobre aquéllos que la dirigen.
![]() |
| Organigrama dels Àmbits |
|
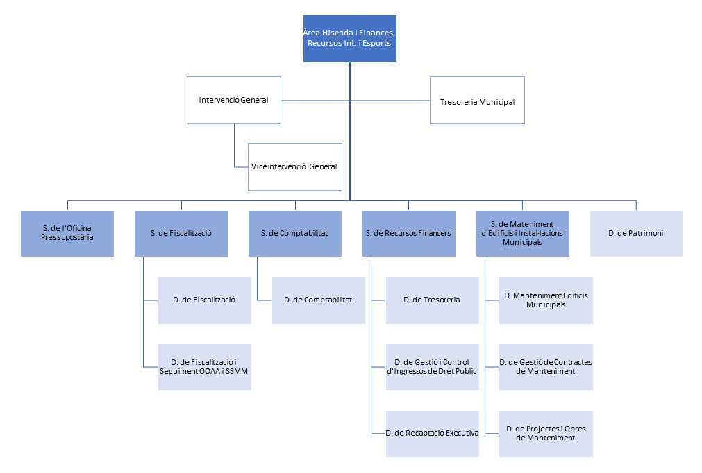
Per ampliar i veure el detall de l'Àrea d'Hisenda i Finances, Recursos Interns i Esports obrir aquest enllaç Per ampliar i veure el detall de l'Àrea de Coordinació Territorial, Esports, Convivència, Mediació i Participació obrir aquest enllaç |
![]() |
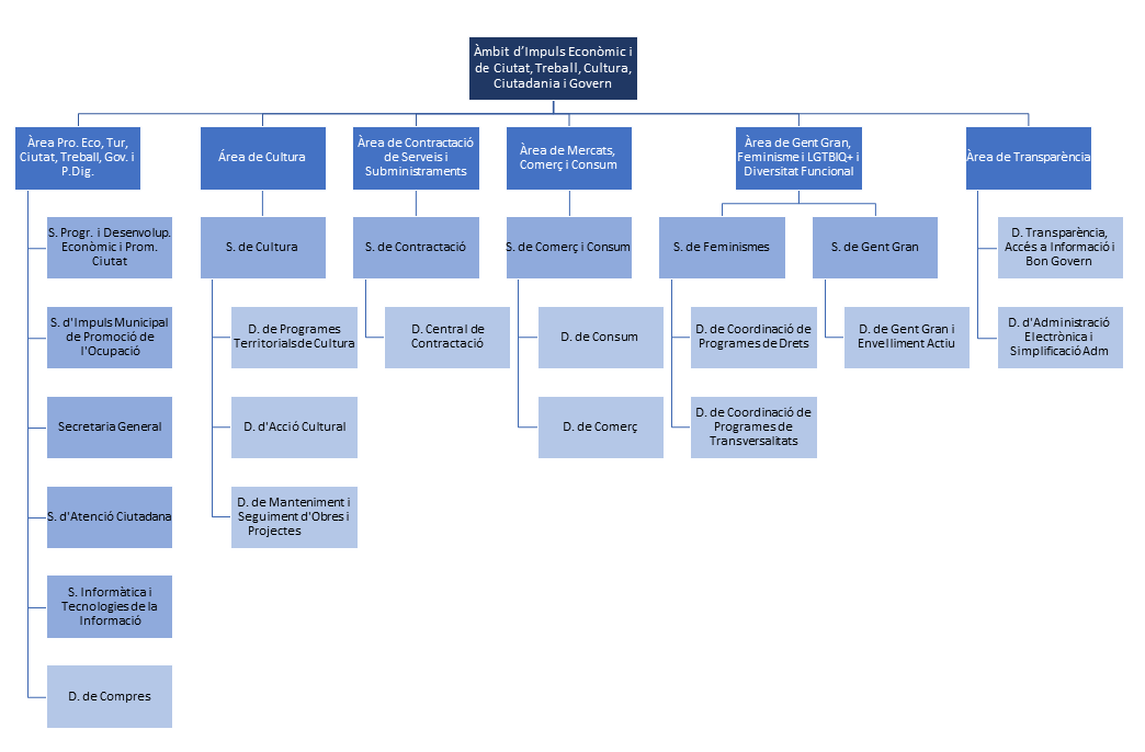
| Per ampliar i veure el detall de l'Àrea Promoció Econòmica, Turisme, Projecció de Ciutat, Treball, Govern i Polítiques Digitals clicar aquest enllaç |
![]() |
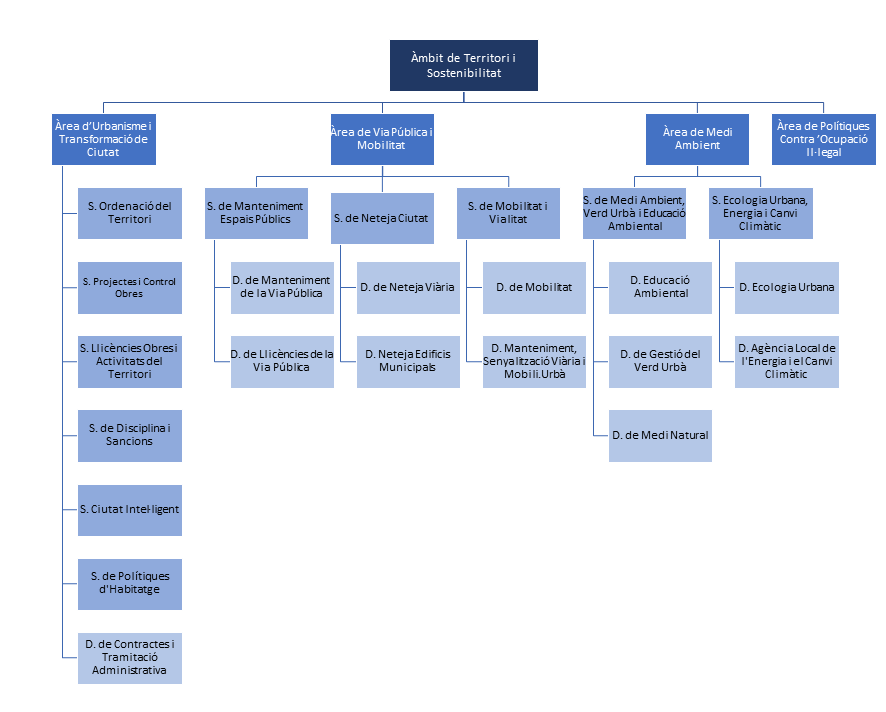
| Per ampliar i veure el detall de l'Àrea d'Urbanisme i Transformació de Ciutat obrir aquest enllaç |
![]() |