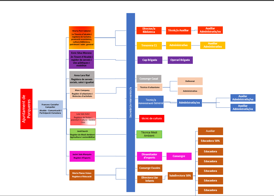
Quina és l'estructura de l'administració i qui són les persones responsables? Coneix com s’organitza l'ens i la informació més rellevant sobre aquelles persones que la dirigeixen.

 

Si voleu contactar amb alguna àrea de l'Ajuntament de Porqueres ho podeu fer a través dels segënts correus electrònics o bé trucant al 972 57 01 02.


Àrea de Secretaria: [email protected]

Àrea de tresoreria: [email protected]

Àrea d'urbanisme: [email protected]

Àrea de medi ambient: [email protected]

Registre Civil: [email protected]


Podeu descarregar-vos l'organigrama de l'ens clicant aquí.